Сохраните в закладки:
*История изменения цены! Указанная стоимость возможно, уже изменилось. Проверить текущую цену - >
| Месяц | Минимальная цена | Макс. стоимость | Цена |
|---|---|---|---|
| Mar-21-2026 | 8047.6 руб. | 8449.4 руб. | 8248 руб. |
| Feb-21-2026 | 7979.3 руб. | 8378.42 руб. | 8178.5 руб. |
| Jan-21-2026 | 6694.47 руб. | 7029.99 руб. | 6861.5 руб. |
| Dec-21-2025 | 7844.83 руб. | 8236.48 руб. | 8040 руб. |
| Nov-21-2025 | 6830.67 руб. | 7172.7 руб. | 7001 руб. |
| Oct-21-2025 | 7709.57 руб. | 8094.84 руб. | 7901.5 руб. |
| Sep-21-2025 | 7641.95 руб. | 8023.45 руб. | 7832 руб. |
| Aug-21-2025 | 7573.19 руб. | 7952.62 руб. | 7762.5 руб. |
| Jul-21-2025 | 7506.69 руб. | 7881.59 руб. | 7693.5 руб. |
Новые товары
Характеристики
Описание товара
\
9 ежемесячная перепечатка и обновление, улучшение производительности оборудования, использование.
\
По умолчанию, это будет sentjtagturnbslInterface. Для удобства клиентов, если требуется Адаптерная пластина, пожалуйста, снимите синюю посылка.

\
\
Следующее введение isUSBnew pattern430введение в программист:
\
MSP430Offline batch burner. Apply toMSP430Single chip microcomputer используется для массового производства и записи чипов.
\
Легко использовать интерфейс usb, 3010000 раз высокое качество всех медных ключей, один клик скачать программу.
\
Предоставляем техническую поддержку на протяжении всего процесса, убедитесь, что вы используете его, пока не сможете.
\
Сопровождение вашего эффективного производства.
\

\
Многофункциональная загрузка программ сжигания, поддержка нескольких интерфейсов:
\
Все три интерфейса доступны, поддержка bandBSL/JTAG/SBWInterfacedMSP430Target board и chip.
\
Такие как:
\
F1серия имеет только четыре wisedtagandbsl, No,SBW;
\
F5,F6Equal серии с тремя интерфейсами, любой интерфейс с чипом поддерживает программирование и загрузку.
\
Однако, если чип зашифрован, он не может передавать чип доступа к режиму доступа, только программа chip throughBSLThe может быть прочитана только тогда, когда программа загружена или пароль известен. Конечно, если чип onlyJTAGMouth сгорел снова, то вы не можете программировать снова, замените только новый чип.
\
Богатые аксессуары:
\
Givejtagturnbslturnсоединительная пластина, высокое качество blueusbline, многоцелевой макет платы.
\
Небольшой дизайн, легче носить с собой. Длина, ширина и высота: 98*52*28 мм
\

\
Откажитесь от кабеля to5Group, удобное соединение между программистом и различными целевыми платами.
\
\

\
Хорошая оболочка, хорошие компоненты, хороший кабель, хорошее оборудование.
\

\
Военная Высококачественная пластина принимается, процесс без свинца, пластина с золотыми платами.
\



\
\


\
\


\
\


\
\


\

\

\
\


\
\
\
\
MSP430Programmer для allMSPSerial chip скачать Программирование (включая, но не ограничиваясь):
\
CC430X5XX, CC430X6XX, MSP430F1XX, MSP430F2XX, MSP430F3XX, MSP430F4XX,MSP430F5XX 、 MSP430F6XX 、 MSP430FR2XX 、 MSP430FR4XX 、 MSP430FR5XX 、 MSP430FR6XX 、 MSP430I2XX 、 MSP430FE4XX 、 MSP430FW4XX 、 MSP430FG4XX 、 MSP430FG6XX 、 MSP430G2XX 、 MSP430AFEXX 、 и другая сторона может поддерживать!
\
Обзор функций:
\
Программатор MSP430The может подключаться через Целевую плату или пользовательскую доску FLASHA полного диапазона микрочипов с одним чипом для онлайн или офлайн программирования и загрузки программ. Простой в использовании интерфейс usbinterface, полностью совместимый официальный стандарт 14nediljtaginterface. Несколько поддерживаемых чипов ing, быстрое сжигание партии, Поддержка шифрования предохранителей, легко носить с собой.
\
\
1.supportMSP430series CC430series FR, серии GSeries, модели etc430Chip.
\
2. Поддержка онлайн сжигания, автономное сжигание (автономный источник питания only5v, вы не можете использовать компьютер).
\
3. Поддержка функции шифрования отключения предохранителя. (одновременная поддержка предохранителя SBWMode и jtagmode).
\
4.Plug and playUSBCommunication and power supply. Простота в использовании, хорошая универсальность.
\
5. Поддержка голосовых подсказок и подсказок о состоянии, визуальная индикация хода загрузки.
\
6. Поддержка обновления прошивки, новая версия будет разработана на более позднем этапе, и версия будет обновлена бесплатно.
\
7. Одновременная поддержка sbw/JTAG/BSLThree способов загрузки программ.
\
8. Небольшой размер и легко носить с собой, имеет хорошую подложку и компонентный дизайн.
\
\
\

\
Программист четырехпроводной режим загрузки режим проводки:
\

\
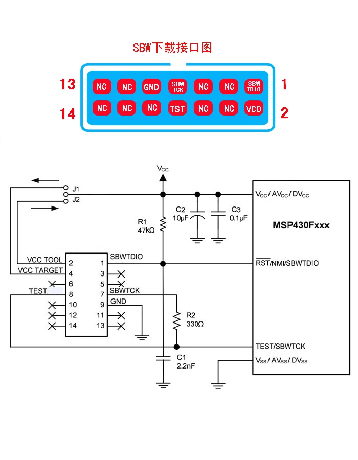
Две линии программы sbwmode режим загрузки проводки:
\

\
Программируемый режим загрузки проводки:
\

\
Электрическое соединение между оборудованием:
\

\
Необычные заколки, они оживляют мой офисный образ. С волос не соскакивают, и закрепленные прядки держатся до вечера. Особенно красиво заколки... Читать отзыв полностью...
Очень красивое платье ! Можно как на какое-то мероприятие , так и просто кого-нибудь порадовать, советую всем! материал очень приятный... Читать отзыв полностью...
Купил себе ботинки на зиму для себя. Заказал на этом сайте. Менеджер перезвонил в этот же день по заявке и... Читать отзыв полностью...
Отличный телефон брал себе для работы , так как работал на стройке, поэтому выбрал эту модель из-за его прочности и... Читать отзыв полностью...
Заказ пришёл очень быстро, чуть больше недели ожидания, и вот оно счастье)) юбка просто пушка. Смотрится очень строго и сексуально.... Читать отзыв полностью...
Заказала такое красивенькое платье яркого розового цвета на рост 110 см с пышной юбкой, что пришита внизу... Читать отзыв полностью...
На Новый год детки традиционно ожидают подарки. Особых денег на сюрпризы нашим двойняшкам в этом году нет. Обрадовалась, когда увидела... Читать отзыв полностью...